CUTE INVASION
3D Mobile Game
OVERVIEW
Cute invasion is a 3D Shooter game in which the player must strategically use the weapons available and the interactible environments in order to kill the invaders. Its orignality lies in the universe : the player comes from a dark world and protects it against cutsie creatures.




MY ROLE
My responsibilities evolved during the project and so did my tasks.
- Early project: Prototyping the physics of the game, weapons and enemies behaviours. Creating first
levels and setting up a level creating process.
- Mid project: Got in charge of the meta game (reward system, monetisation), the communication with
the narrative team, design of the first time user experience (FTUE) and bi-monthly presentations of
the game's advancement to the team.
- Late project: 3 months replacement of our Lead Game Designer. Hosting daily meetings to check the
team's progress, weekly meetings with the CCO to report new features and blocking points, decision
making on features, and training of 2 interns as well as new comers in the Design team.
BRIEF
Create a "viral game" in which players would want to share their results on socials.
IDEATION
BRAINSTORMING
Several ideas were explored during the ideation phase, with the goal in mind that players would be willing to share their result. Without pitching ideas due to NDA, the main gameplay types explored were :
AI was removed due to the high randomness and pricing of its use.
Though interesting, the
"gameplay focused on streamer" guideline was also removed as the game was expected to be on
mobile.
We ended up looking at a way to mix horror and creativity, and ended up with the global
pitch of Cute Invasion: use your imagination to torture the enemies.
BENCHMARKING AND TARGET DEFINING
Once the general pitch established, we explored content that would fit with the intention. It could be any type of media (games, movies, shows...). Some examples below regarding the general vibe of the game:
Our User Research team then worked on establishing our main
player
profile using Quantic Foundry
and by simulating what a player would want to see in the type of game we were
making.
Four main motivations got through, which were Discovery, Community, Competition and
Destruction.
This process allowed us to place our game alongside shooter games references to guide us when making gameplay decisions.
Establishing the GAME PILLARS
Given the user research results, we managed to establish design pillars that would be our guideline throughout all development.
UNIQUE SELLING POINTS
As for each new game, unique selling points (USP) needed to be defined in order to assure that
the game would be inovative enough to be interesting. Given our design cathedral and benchmark,
we ended up defining them by these:
- "Reversed" art direction : the player comes from a dark and gloomy world, the enemies are cute
creatures
- Broad range of possibilities using both weapons and interactive environments in a mobile
game
- Leaderboard based on likes when sharing the "best move" on Youtube Shorts
PRODUCTION
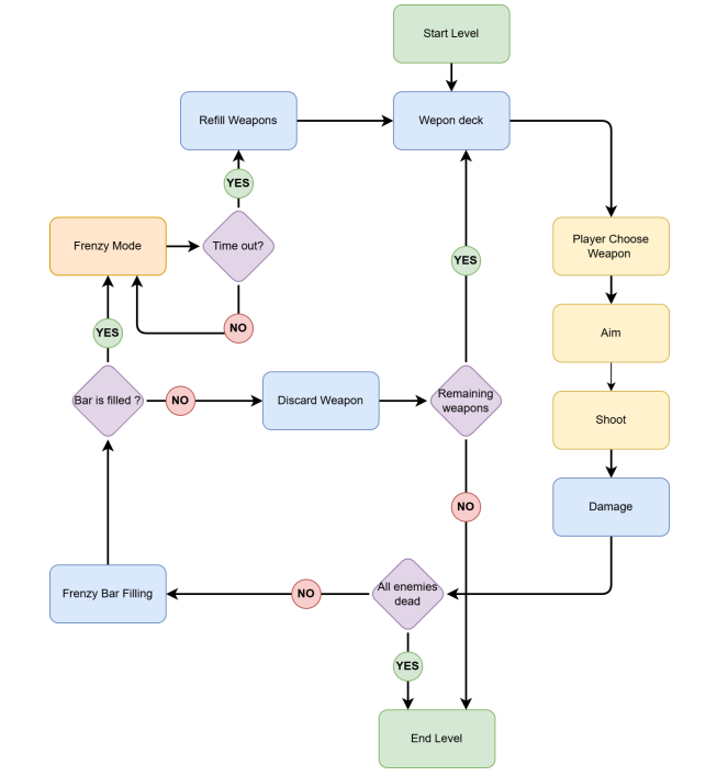
GAME LOOP
Once the design guidelines established, we could work on the core game loop of the game. Its purpose was to describe the player's course of actions in a typical session.
I also worked on specifying the action loop. As Game Designing requires numbers of iterations, this final result was obtained after multiple prototypes and testing.
EARLY PROTOTYPING
During half a year and in parallele to the game loop's design, we prototyped all kinds of
interactions we would like to see into the game to follow the design pillars. The ideas were
broad and would allow us to experiment with new tech tools.
The game had to be casual, so interactions had to be intuitive but impressive. Physics -for
instance- were exagerated but still believable and easy to anticipate. See below an example of
an early game prototype.
FIRST TIME USER EXPERIENCE
The first time user experience (FTUE) is the first few minutes during which a new player will be
interacting with the game. The challenge was dual : make the player quickly handle the controls,
and display the game's unique selling points.
I first defined what main features had to be displayed in the FTUE : the core gameplay loop, at
least one original and chaotic weapon, gore feedbacks, and the score system.
I then established alongside our UX/UI designer the order of appearance of each feature and how
it would be displayed.
We ended up designing a sidekick to give indications, and other systems like objectives,
progressive enemies and environments appearance and action restriction. After several trials and
debugging, we ended up with a FTUE version that all 10 players of our user research team's
usability playtest managed to get through.




LEVEL DESIGN TOOL
Cute Invasion was highly demanding in regards of content creation. We needed to have a large
amount of levels, without spending too much time and human resources on it.
Alongside our lead programmer, I therefore designed a tool that would allow level designers to
quickly and efficiently assemble high amounts of levels with a "smaller" base of about 40 level
chunks. Each level would be an mashup of several level chunks, organised by difficulty or
specificities (many/few enemies, many/few environments...).
I then created a guideline for each level by defining their role (discover how to use a new
weapon, player relief, at a challenge breakpoint, boss level...) in order to get a fluid
progression that alternates in difficulty levels. For the difficulty increase, I used the same
method as my puzzle game Merge Eat! in which I created "waves" of difficulty starting from 1-2
easy levels, to 1-2 medium ones, to 1 difficult level and I would reiterate until the chapter is
finished.
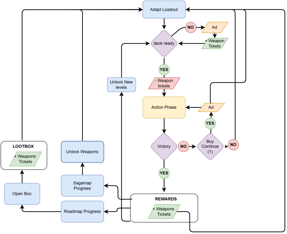
PROGRESSION AND MONETIZATION
As all free to play game, monetization is a challenge to tackle quickly into the game development
to decide where the player would eventually spend money or watch ads. However, to keep a large
playerbase, the game had to stay fun if the player didn't intend to spend any money on it. The
spending/ad breakpoints had to bring high value in points where players invested in the game
would like to have more : for example when players discover a rare and super-effective weapon
and would like more instances of it, or when the player loses the level and would like to get
more weapon instances instead of waiting for time-based rewards.
I was therefore assigned the design of the progression loop alongside our monetization manager
to find the right balance between content giving and blocking in order to monetize our game
while keeping it fun to play.